おかげさまで開設25周年MWC.NO 創業祭

MWC.NO

詳しくはこちら
マイストア マイストア 変更
  • 即日配送
  • 広告
  • 取置可能
  • 店頭受取

HOT ! VALLAD V.HENRY NECK L/S mサイズ valladサーマル io kohjiya着用V.HENRY NECK L/S

※MWC.NO 限定モデル
YouTuberの皆様に商品の使い心地などをご紹介いただいております!
紹介動画はこちら

ネット販売
価格(税込)

16820

  • コメリカード番号登録、コメリカードでお支払いで
    コメリポイント : 0ポイント獲得

コメリポイントについて

購入個数を減らす
購入個数を増やす

お店で受け取る お店で受け取る
(送料無料)

受け取り店舗:

お店を選ぶ

近くの店舗を確認する

納期目安:

13時までに注文→17時までにご用意

17時までに注文→翌朝までにご用意

受け取り方法・送料について

カートに入れる

配送する 配送する

納期目安:

2025.10.11 22:34頃のお届け予定です。

決済方法が、クレジット、代金引換の場合に限ります。その他の決済方法の場合はこちらをご確認ください。

※土・日・祝日の注文の場合や在庫状況によって、商品のお届けにお時間をいただく場合がございます。

即日出荷条件について

受け取り方法・送料について

カートに入れる

欲しいものリストに追加

欲しいものリストに追加されました

VALLAD V.HENRY NECK L/S mサイズ valladサーマル io kohjiya着用V.HENRY NECK L/Sの詳細情報

valladサーマル io kohjiya着用V.HENRY NECK L/S。RMWSofia LS Regular V-neck Pullover。CAMBIO(カンビオ)】Pigment Waffl Henley Neck Cut sew ヘンリー。IO着用 vallad のサーマル Tee V.HENRY NECK L/S ロンTです。Knight's Landing: Atom with AVX-512 - by Chester Lam。Mサイズ / 着丈約66cm 身幅約42cm 袖丈約66cmカラー White / ホワイト新品未使用品天使のグラフィックが特徴のリブ編み長袖ニットです。ennoy 2pack L/S Tシャツ Mサイズ ブラック。よろしければご検討ください^_^- デザイン: 天使のV.HENRプリント- カラー: ホワイト- スタイル: 長袖- バックデザイン: シンプルな無地- 素材: リブ編み- ボタン: 前面にボタン付き
  • valladサーマル io kohjiya着用V.HENRY NECK L/S
  • RMWSofia LS Regular V-neck Pullover
  • CAMBIO(カンビオ)】Pigment Waffl Henley Neck Cut sew ヘンリー
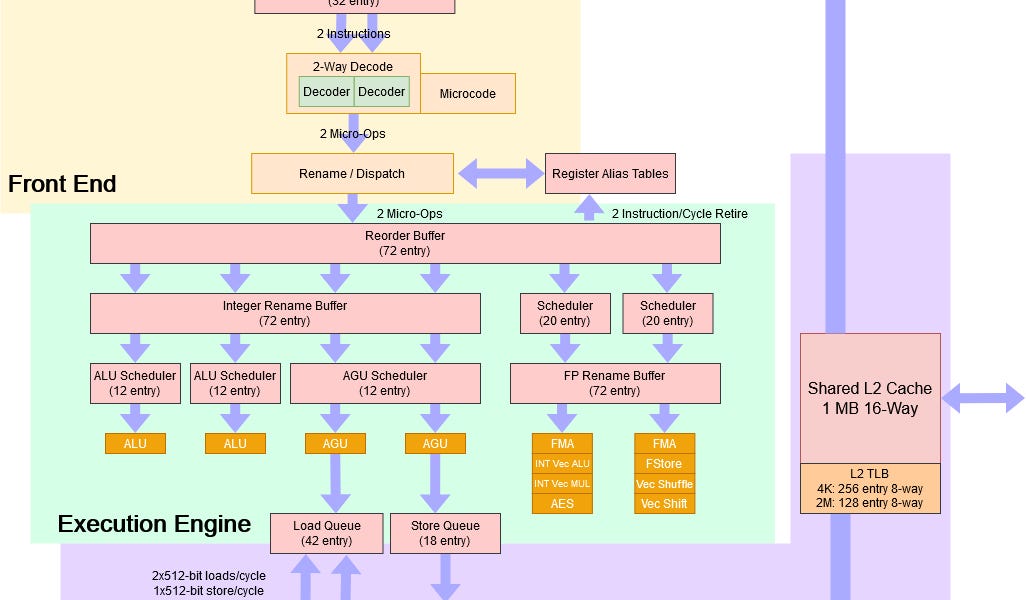
  • Knight's Landing: Atom with AVX-512 - by Chester Lam

同じカテゴリの 商品を探す

ベストセラーランキングです

このカテゴリをもっと見る

この商品を見た人はこんな商品も見ています

近くの売り場の商品

このカテゴリをもっと見る

カスタマーレビュー

オススメ度  4点

現在、2040件のレビューが投稿されています。